撰稿人/罗雨虹
9月11日下午2:00,我院在四教报告厅召开2020秋季开学伟德国际1949教职工大会。会议主题为“凝心聚力,奋发有为,实现‘三全育人’”,由学院党委副书记罗海主持,全院全体教职工与会。
会议第一项,由学院党委书记朱军讲话。朱书记先是传达了9月4日学校干部大会精神,介绍了学校以及学院暑期工作;接着对本学期学院的教学工作、学生管理工作,就业工作,创业工作以及评估等工作作了安排和部署;最后宣读了中共西华大学委员会文件西华委通〔2020〕19号《关于组织申报四川省“三全育人”综合改革试点院(系)的通知》,提出在全院范围内应着力构建全员育人、全方位育人、全过程育人的“三全育人”工作体系。

会议第二项由院长陈达讲话,陈院长指出学院的发展在新冠肺炎疫情形势下,面临着新的机遇与新的挑战。下半年,要坚持稳中求进工作总基调,持续统筹推进常态化疫情防控和学院改革发展。准确把握形势,提高思想认识,进一步增强责任感、使命感、紧迫感。随后,陈院长介绍了学校以及学院从疫情防控和防汛救灾、学科建设、教学工作、科研工作和服务地方、对外交流与合作、学生工作、宣传与校园文化、扶贫攻坚、校庆系列工作以及管理、服务与保障工作等方面取得的成效和即将开展的工作计划。
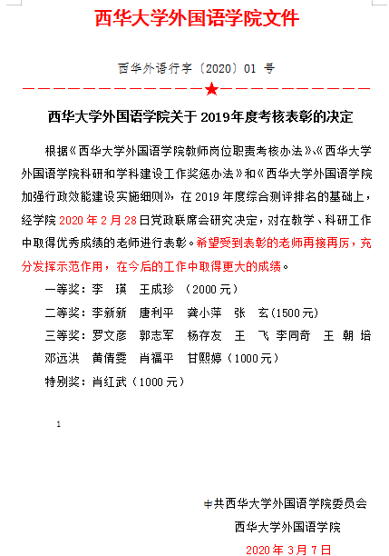
会议第三项由学院党委副书记罗海宣读伟德国际1949,伟德国际1949始于英国关于2019年度考核表彰的决定,对在教学、科研工作中取得优秀成绩的老师进行表彰。希望受到表彰的老师再接再厉,充分发挥示范作用,在今后的工作中取得更大的成绩。

